WELCOME To PROJECT CIRCUIT DESIGN

Search

Isnin, Julai 29, 2013

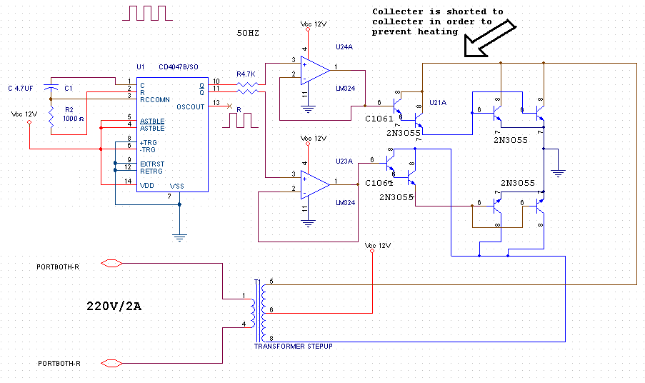
500W Inverter, 12VDC to 220VAC







Attention: This Circuit is using high voltage that is lethal. Please take appropriate precautions



This circuit you can convert the 12VDC into 220VAC. The 4047 IC is use to generate the square wave of 50hz.



Circuit diagram





How to calculate transformer rating

The basic formula is P=VI and between input output of the transformer we have Power input = Power output. 

For example if we want a 220W output at 220V then we need 1A at the output. Then at the input we must have at least 18.3A at 12V because: 12V*18.3A = 220V*1A, when P1 is 12V*18.3A and P2 is 220V*1A. 
So  if you have to wind the step up transformer 12V to 220v but input winding must be capable to bear 20A.

For this project to produce 220VAC with 500W, we find.

Output power is P2 = Output voltage x output current
        Output current = 500W/220V
                                = +- 2.272A

most importance is primary current
                           P1 = 12V x current
                      500W = 12V x current (I1)
                          I1        =  500W/12V
                                 = 41.67A

So your transformer to must be capatable to support primary current at lease 41.67A and don't forget for 2N3055 max current 15A . At lease 4 pcs for both side, total 8 pcs of 2N3055. 

try DIY


1 ulasan:

  1. I am glad to read your post. Really nice knowing about this, it's beneficial for me. I will search more about this. Keep sharing more.
    12v dc Inverter

    BalasPadam

Popular Project

Another Project Blog

Project From Diff Blogger

Links

How to Find the other Websites of a Person?


DomainTools

Whois Source Logo



BetterWhois.com: Search ALL Domain Registrars

Webcams.travel - The Webcam Community - Home